Досрочное погашение кредита позволяет снизить переплату и сократить срок займа. Однако для эффективного планирования важно правильно рассчитать сумму досрочного погашения. Рассмотрим основные способы расчета.
Содержание
Виды досрочного погашения
Существует два основных типа досрочного погашения:
- Полное – закрытие кредита единым платежом.
- Частичное – внесение суммы, превышающей обязательный платеж, для уменьшения долга.
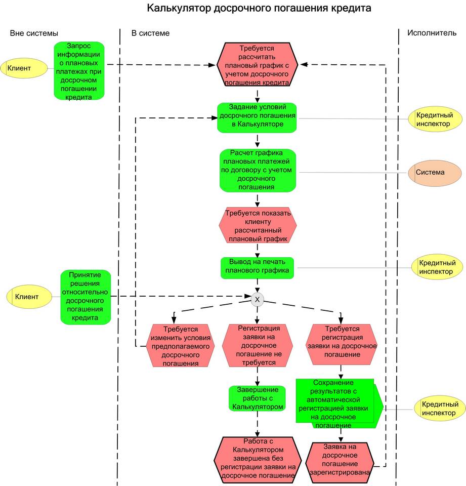
Как рассчитать сумму досрочного погашения
Полное досрочное погашение
Для расчета потребуется:
- Узнать текущий остаток долга (можно в интернет-банке или у кредитного менеджера).
- Уточнить сумму начисленных процентов на дату погашения.
- Проверить наличие комиссий за досрочное погашение.
Формула:
Сумма погашения = Остаток долга + Начисленные проценты + Комиссия (если есть)
Частичное досрочное погашение
Если вы хотите уменьшить ежемесячный платеж или срок кредита, можно внести сумму больше обязательного платежа. Расчет зависит от условий банка:
- При аннуитетных платежах досрочное погашение уменьшает основной долг, а затем пересчитывается график.
- При дифференцированных платежах сокращается сумма основного долга, и проценты начисляются на новый остаток.
Пример расчета
| Параметр | Значение |
| Остаток долга | 200 000 руб. |
| Проценты за текущий месяц | 5 000 руб. |
| Комиссия за досрочное погашение | 0 руб. |
| Итого к погашению | 205 000 руб. |
Где получить точные данные
Для корректного расчета рекомендуется:
- Обратиться в банк за актуальным остатком.
- Использовать кредитный калькулятор на сайте банка.
- Подать заявку на досрочное погашение и получить точную сумму от банка.
Заключение
Правильный расчет суммы досрочного погашения помогает избежать ошибок и эффективно управлять кредитной нагрузкой. Всегда уточняйте условия в своем банке, так как правила могут отличаться.















